为落实共青团中央、教育部、全国学联联合下发的《关于推动高校学生会(研究生会)深化改革的若干意见》,接受广大师生监督,现将我校截至2021年11月学生会(研究生会)改革情况公开如下。
一、改革自评表
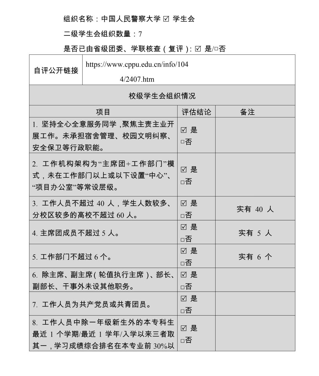
(一)校学生会、二级学生会组织改革自评表




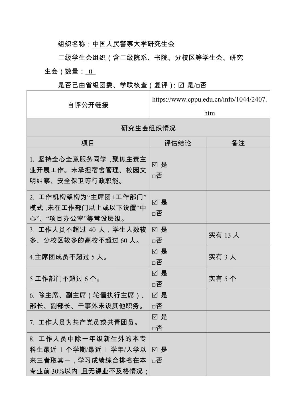
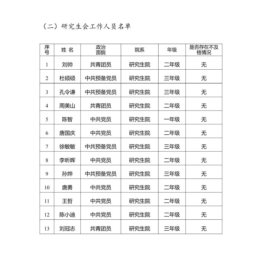
(二)研究生会改革自评表


二、学生会、研究生会章程
bat365在线中国官网登录入口学生会章程
第一章 总则
第一条 bat365在线中国官网登录入口学生会坚持党的全面领导、绝对领导,在学校党委领导和团委指导下开展工作,充分体现政治性、先进性、群众性,发挥学校联系学生的桥梁纽带作用,突出学生主体地位,引导学生成长成才。
第二条 本会承认《中华全国学生联合会章程》和《河北省学生联合会章程》,并作为团体会员参加中华全国学生联合会和河北省学生联合会。
第三条 本会在国家宪法、法律法规和bat365在线中国官网登录入口校纪校规所允许的范围内开展工作。
第四条 本会的宗旨是:全心全意为学生服务。
第五条 本会的组织原则是:民主集中制。
第六条 本会的基本任务是:
(一)引导学生深入学习马克思列宁主义、毛泽东思想、邓小平理论、“三个代表”重要思想、科学发展观、习近平新时代中国特色社会主义思想,增强“四个意识”、坚定“四个自信”、做到“两个维护”;
(二)遵循党的基本路线,贯彻党的教育方针,促进同学德智体美劳全面发展,团结和引导广大学生紧跟中国共产党走中国特色社会主义道路,广泛开展爱国主义、集体主义和社会主义教育,引导学生树立正确的世界观、价值观和人生观,不断提高政治素质和思想觉悟,努力成长为德才兼备、全面发展的社会主义合格建设者和可靠接班人;
(三)发挥作为党和政府联系同学的桥梁和纽带作用,在维护国家、人民和学校利益的前提下,依法依章程表达和维护学生的利益;
(四)组织开展课外科技、艺术、体育等健康有益的活动,全面提升学生的综合素质,培养和造就新时期多层次的杰出人才;
(五)积极开展形式多样的对外交流活动、社会实践活动和公益服务活动,培养学生的社会服务意识,促进学生了解国情、社情、民情,为经济社会发展贡献力量;
(六)发展与其他高校和社会各界的友好关系,树立警察大学的良好社会形象。
第二章 会员
第七条 凡取得bat365在线中国官网登录入口学籍,承认并遵守本会章程的在校本生,均为本会会员。
第八条 会员享有以下权利:
(一)选举权和被选举权;
(二)参加本会组织的各项活动的权利;
(三)对本会工作进行监督、批评和建议的权利;
(四)依照本会章程规定的民主程序,参与、讨论学生会重大事务的权利;
(五)依照本会章程应当享有的其它权利。
第九条 受留校察看处分者,在留校察看期间,不享有选举权和被选举权。
第十条 会员承担以下义务:
(一)拥护党的路线、方针、政策;
(二)遵守本会章程,执行本会决议;
(三)积极参加本会的各项活动,努力完成本会交予的工作任务;
(四)遵守国家宪法和其他法律法规,遵守校纪校规,维护学校和本会的利益和荣誉。
第十一条 对于为本会做出重大贡献的非本会会员,经常任代表委员会批准,可授予荣誉会员称号。
第三章 权力机构
第一节 学生代表大会
第十二条 bat365在线中国官网登录入口学生代表大会(以下简称“学代会”)是本会的最高权力机构。
第十三条 学代会行使下列职权:
(一)制定或修订学生会章程,监督章程的实施;
(二)听取、审议上一届学生会的工作报告;
(三)选举产生新一届学生会主席团成员;
(四)选举产生新一届学生代表大会常设机构;
(五)选举产生出席上一级学联学生会代表大会的代表;
(六)征求广大学生对学校工作的意见和建议,及时反馈提案处理落实的整体情况,参与学校治理;
(七)讨论和决定应由学生代表大会决定的其他重大事项。
第十四条 学代会须每年召开1次。学代会选举结果应当向大会公告,并经同级党委批准,报上级学联备案。
第十五条 学代会代表经班级团支部推荐、各学院学生会选举产生,代表名额一般不低于学生会所联系学生人数的1%,名额分配要覆盖各学院、中队及主要社团,其中非校、院级学生会骨干的学生代表一般不低于60%。各院代表名额原则上依照各院学生会会员人数按比例分配,代表名额不足3人的以3人计。
第十六条 在学代会召开期间,学代会代表享有以下权利:
(一)通过符合学生会章程规定的民主程序,在学代会上充分发表意见和建议,享有表决权;
(二)享有选举权和被选举权;
(三)在职权范围内以个人或者联名方式提出提案,并对提案办理情况进行询问和监督;
(四)对学生会的工作提出建议、批评和实行监察。
第十七条 学代会代表应履行以下义务:
(一)积极行使代表权利,认真履行代表职责,按时参加相关会议;
(二)认真学习,不断提高思想政治素质和参与学校治理的能力;
(三)密切联系学生,反映学生的意见和要求;
(四)监督学生会开展工作,提出改进措施和工作建议。
第十八条 学代会应有三分之二以上的学代会代表参加才能召开;五分之一以上代表、独立代表团或代表团联名提出议案,可以提交学代会审议;五分之一以上代表可以联名向常任代表会议要求临时召开学代会。
第十九条 学生代表大会有权罢免学生会主席团成员,罢免案由学生代表大会总数十分之一以上代表提出,过半数通过后生效。
第二节 学生代表大会常任代表会议
第二十条 学生代表大会常任代表会议(以下简称“常代会”)为学生代表大会闭会期间的常设机构。
第二十一条 常代会行使下列职权:
(一)监督评议学生会工作,监察章程和工作条例实施情况;
(二)听取、审议上一届学生会的工作报告;
(三)选举决定学生会执行主席和主席团成员调整事项;
(四)选举产生参加上一级学联代表大会的代表;
(五)讨论和决定应由常任代表会议决定的其他重大事项,但不得代替学生会行使权益维护等日常执行功能。
第二十二条 学校(学院)常代会应每年至少召开1次,也可由主席团召集或三分之一以上常任代表提议召开。常代会会议必须有三分之二以上代表出席,所作决议方为有效。
第二十三条 常任代表由各学院从学代会代表中推荐产生,经学院党委同意,由学校团委审查后,报学校党委确定。
第二十四条 经三分之一以上常代会代表提议,三分之二以上常代会代表通过,常代会有权罢免常代会负责人。
第二十五条 在常代会期间,常代会代表享有与学代会代表在学代会召开期间相同的权利,履行相同的义务。
第四章 执行机构
第一节 主席团
第二十六条 校学生会主席团集体负责校学生会重大事项,设执行主席;执行主席由主席团成员轮值担任,以每学期为1个轮值周期,执行主席负责召集会议、牵头日常工作。学校团委应当明确1名专职副书记指导学生会。
第二十七条 校学生会主席团由学代会选举产生,选举结果应向大会公告。主席团成员不超过5人。
第二十八条 校学生会主席团候选人应由学院团组织推荐,经学院党委同意,由学校党委学工部和学校团委联合审查后,报学校党委确定。校学生会主席团候选人应当从校、院学生会工作人员和各领域优秀学生典型中产生。
第二十九条 校学生会主席团行使下列职权:
(一)组织校学生会的日常工作,向学代会及其常代会负责;
(二)在学代会闭会期间,向常代会负责,完成其赋予的工作任务,定期报告工作并接受其监督检查;
(三)解释本章程,监督其实施;
(四)确定各职能部门工作人员;
(五)制定并通过校学生会各项工作制度,规范校学生会活动的开展,监督考评各职能部门;
(六)选拔、培养、监督、考核校学生会各职能部门的主要骨干;
(七)加强与其他高校及社会各界的交流、协作;
(八)联系上级党团组织,增强校学生会与上级部门的沟通与交流。
第三十条 学生会执行主席行使下列职权:
(一)主持校学生会日常工作;
(二)对外代表bat365在线中国官网登录入口学生会;
(三)组织召集校学生会的相关会议;
(四)组织协调各部门开展活动;
(五)召集校学代会筹备委员会,主持校学代会相关事宜。
第三十一条 学生会执行主席在任期内,如连续(含累计)30天不能主持工作,应召开校学生会主席团(扩大)会议,主席团协商确定代理执行主席主持工作;如连续30天以上不能主持工作,则应向校团委提出辞职,经所在学院党委确认,报校团委备案。
第二节 职能部门
第三十二条 校学生会职能部门是校学生会的日常工作机构,在学生会主席团的领导下开展工作,工作部门设秘书处、宣传部、文体部、学术部、外联部、权益保障部等,一般不超过6个。
第三十三条 各职能部门由部门负责人主持工作,对校学生会主席团负责。校学生会工作人员不超过40人,每个工作部门设负责人2至3人,工作人员一般不超过6人。
第五章 基层组织
第一节 院(校区)学生会
第三十四条 院(校区)学生会是本会的基层组织,接受所在院(校区)党委领导,并接受所在院(校区)团组织和校学生会的指导。
第三十五条 院(校区)学生代表大会(以下简称“院(校区)学代会”)原则上每年召开1次。
第三十六条 院(校区)学生会主席团由院学代会选举产生,学生人数低于400人的可以召开学生大会进行选举。院(校区)学生会主席团候选人应由各中队团组织推荐,经中队党组织同意,由院(校区)团委审查后,报院(校区)党委确定。
第三十七条 院(校区)学生会工作人员一般为20至30人,主席团成员不超过3人,除学生会主席团成员和工作部门成员,均不设置其他任何职务。院(校区)学生会职能部门是院(校区)学生会的日常工作机构,在院(校区)学生会主席团的领导下开展工作。工作部门设秘书处、宣传部、文体部、学术部、外联部、权益保障部等,一般不超过6个,每个工作部门工作人员一般不超过4人。院(校区)学生会人事变动应及时向院(校区)学生会申报备案。
第三十八条 院(校区)学生会应当充分发挥贴近广大学生的优势,可在校级学生会指导下承办面向全校学生的具体工作项目。
第三十九条 院(校区)学生会的工作组织程序由各院(校区)参照本章程的原则制定,必要时可设立相应的民主监督机构。
第四十条 校学生会及常代会有责任领导、协助院(校区)学生会开展工作,院(校区)学生会有义务及时向其汇报情况。
第二节 队委会
第四十一条 队委会是本会的最基本单位,由学生中队直接选举产生,对全队学生负责并报告工作。
第四十二条 队委会受队党支部的领导,并接受队团支部和院学生会的指导,根据本会宗旨积极主动地开展工作。
第四十三条 队委会一般设负责人1人,主持队委会日常工作,可设委员2至3人协助工作。
第六章 学生会工作人员
第四十四条 学生会工作人员应当为中共党员或共青团员,理想信念坚定,拥护中国共产党的领导,具有强烈的爱国意识、爱国情感,积极弘扬和践行社会主义核心价值观,品行端正、作风务实、乐于奉献,且具有全心全意为广大学生服务的觉悟和能力。
第四十五条 选拔面向广大学生进行,坚持公开、公平、公正的原则,确保广大学生的知情权、参与权,选拔结果进行公示,公示不少于5天。
第四十六条 校级学生会的负责人原则上不得超过联系服务学生总人数的1%。
第四十七条 学生会工作人员应当是学有余力、学业优良的学生,学习成绩综合排名在本专业前30%以内,且无课业不及格情况。校级学生会工作人员中来自院学生会的成员一般不少于50%。
第四十八条 组建以学生代表为主,学校党委学生工作部、学校团委等共同参与的评议会,学生会主席团成员和工作部门负责人每学期向评议会述职,评议会应当从政治态度、道德品行、学习情况、工作成效、纪律作风等方面对其进行全面客观的综合评价。建立学生会工作人员退出机制,对于无法正常完成学业的、考核不合格的、违纪违法的以及其他无法正常履行职责的学生会工作人员,应按照规定和程序予以劝退、免职或罢免。
第四十九条 学校团委将依照《本科生综合素质考评及荣誉激励办法》(试行)对学生会工作人员进行奖励和激励。表现优异者,学校团委将形成鉴定材料,于毕业前存入个人档案。
第七章 附 则
第五十条 本章程由警察大学学生会负责解释。
第五十一条 广州校区参照本章程执行。
第五十二条 本章程自公布之日起正式施行。
bat365在线中国官网登录入口研究生会章程
第一章 总 则
第一条 bat365在线中国官网登录入口研究生会坚持党的全面领导、绝对领导,在学校党委领导和研究生院党委、学校团委指导下开展工作,充分体现政治性、先进性、群众性,发挥学校联系研究生的桥梁纽带作用,突出研究生主体地位,引导研究生成长成才。
第二条 本会承认《中华全国学生联合会章程》和《河北省学生联合会章程》,并作为团体会员参加中华全国学生联合会和河北省学生联合会。
第三条 本会在国家宪法、法律法规和bat365在线中国官网登录入口校规校纪所允许的范围内开展工作。
第四条 本会的宗旨是:全心全意为研究生服务。
第五条 本会的组织原则是:民主集中制。
第六条 本会的基本任务是:
(一)引导研究生深入学习马克思列宁主义、毛泽东思想、邓小平理论、“三个代表”重要思想、科学发展观、习近平新时代中国特色社会主义思想,增强“四个意识”、坚定“四个自信”、做到“两个维护”;
(二)遵循和贯彻党的教育方针,团结和引导广大研究生紧跟共产党走中国特色社会主义道路,广泛开展爱国主义、集体主义和社会主义教育,引导研究生树立正确的世界观、价值观和人生观,不断提高政治素质和思想觉悟,努力成长为德才兼备、全面发展的中国特色社会主义建设者和接班人;
(三)汇集研究生的知识才干,凝聚研究生的智慧力量,全面提升研究生教育水平,引导研究生努力践行“进德修业、精武博文”的校训精神,提升其作为警察大学研究生的自豪感与荣誉感;
(四)引领研究生思想潮流,丰富研究生文化生活,广泛开展学术、文化、体育及社会实践等活动,全面提升广大研究生的综合素质,培养和造就新时期多层次的杰出人才;
(五)积极参与学校民主管理,维护国家、人民和学校利益;
(六)增进交流,团结互助,引导在校研究生加强与本、专科生、已毕业的历届研究生的联系,保持同全国学联、河北省学联的密切关系,促进同学之间、师生之间以及与全国及国外其他高校、研究院(所)等单位研究生及学生组织之间的交流;
(七)积极开展形式多样的对外交流活动、社会实践活动和公益服务活动,培养研究生的社会服务意识,促进研究生了解国情、社情、民情,为经济社会发展贡献力量,树立警察大学的良好社会形象。
第二章 会员
第七条 凡取得bat365在线中国官网登录入口学籍的在校研究生(不含在职警务硕士),不分民族、性别,凡承认并遵守本会章程者,均为本会会员。会员因毕业或其他原因失去学籍的,其会员资格自行终止。
第八条 会员享有以下权利:
(一)选举权和被选举权;
(二)参加本会组织的各项活动的权利;
(三)对本会的工作及各级学生干部有监督、批评和建议的权利;
(四)依照本会章程规定的民主程序,参与、讨论研究生会重大事务的权利;
(五)依照本会章程应当享有的其它权利。
第九条 会员承担以下义务:
(一)拥护党的路线、方针、政策;
(二)遵守本会章程,执行本会决议;
(三)积极参加本会的各项活动,努力完成本会交予的工作任务;
(四)遵守国家宪法和其他法律法规,遵守校规校纪,维护学校和本会的利益和荣誉。
第三章 权力机构
第一节 研究生代表大会
第十条 bat365在线中国官网登录入口研究生代表大会(以下简称“研代会”)是本会的最高权力机构。
第十一条 研代会行使下列职权:
(一)制定或修订研究生会章程,监督章程的实施;
(二)听取、审议上一届研究生会的工作报告;
(三)选举产生新一届研究生会主席团成员;
(四)选举产生新一届研究生会代表大会常设机构;
(五)选举产生出席上一级学联代表大会的代表;
(六)征求广大研究生对学校工作的意见和建议,及时反馈提案处理落实的整体情况,参与学校治理;
(七)讨论和决定应由研究生代表大会决定的其他重大事项。
第十二条 研代会须每学年召开1次。
第十三条 研代会代表经学生中队选举产生,代表名额一般不低于研究生院全体在校研究生(不含在职警务硕士)人数的1%,名额分配覆盖至各中队。
第十四条 在研代会召开期间,研代会代表享有如下权利:
(一)通过符合研究生会章程规定的民主程序,在研代会上充分发表意见和建议,享有表决权;
(二)享有选举权和被选举权;
(三)在职权范围内以个人或者联名方式提出提案,并对提案办理情况进行询问和监督;
(四)对研究生会的工作提出建议、批评和实行监察。
第十五条 研代会代表应履行如下义务:
(一)积极行使代表权利,认真履行代表职责,按时参加相关会议;
(二)认真学习,不断提高思想政治素质和参与学校治理的能力;
(三)密切联系学生,反映研究生的意见和要求;
(四)监督研究生会开展工作,提出改进措施和工作建议。
第十六条 研代会应有三分之二以上的研代会代表参加才能召开;五分之一以上代表、独立代表团或代表团联名提出议案,可以提交研代会审议;五分之一以上代表可以联名向常任代表会议要求临时召开研代会。
第十七条 研代会有权罢免研究生会主席团成员,罢免案须由研代会总数十分之一以上代表提出,过半数通过后生效。
第二节 研究生代表大会常任代表委员会
第十八条 研究生代表大会常任代表委员会(以下简称“研究生常代会”)为研代会闭会期间的常设机构。
第十九条 研究生常代会行使下列职权:
(一)监督评议研究生会工作,监察章程和工作条例实施情况;
(二)听取、审议上一届研究生会的工作报告;
(三)选举决定研究生会执行主席和主席团成员调整事项;
(四)选举产生参加上一级学联研究生会代表大会的代表;
(五)讨论和决定应由常任代表会议决定的其他重大事项,但不得代替研究生会行使权益维护等日常执行功能。
第二十条 研代会应每年至少召开1次,也可由主席团召集或三分之一以上研究生常代会代表提议召开。研究生常代会必须有三分之二以上代表出席,所作决议方为有效。
第二十一条 研究生常任代表由各学生中队从研代会代表中推荐产生,经学院党组织同意,由学校团委审查后,报学校党委确定。
第二十二条 经三分之一以上研究生常代会代表提议,三分之二以上代表通过,研究生常代会有权罢免常代会负责人。
第二十三条 在研究生常代会期间,常代会代表享有研代会代表在研代会期间的权利,履行相同义务。
第四章 执行机构
第一节 主席团
第二十四条 研究生会主席团集体负责研究生会重大事项,设执行主席,执行主席由主席团成员轮值担任,以1个学期为1个轮值周期,执行主席负责召集会议、牵头日常工作。学校团委应当明确1名专职副书记指导学生会。
第二十五条 研究生会主席团由研代会选举产生,主席团成员不超过3人,选举结果应向大会公告。除学生会主席团成员和工作部门成员,均不设置其他任何职务。主席团成员和执行主席候选人的资格条件应在研究生院、学校团委的指导下予以确定并报学校党委批准。
第二十六条 研究生会主席团行使下列职权:
(一)组织研究生会的日常工作,向研代会及其常代会负责;
(二)在研代会闭会期间,向研究生常代会负责,完成其赋予的工作任务,定期报告工作并接受其监督检查;
(三)解释本章程,监督其实施;
(四)确定各职能部门工作人员;
(五)通过制定研究生会各项工作制度,规范研究生会活动的开展,监督考评各职能部门;
(六)选拔、培养、监督、考核研究生会各职能部门的主要骨干;
(七)加强与兄弟院校及社会各界的交流、协作;
(八)联系上级党团组织,增强研究生会与上级部门的沟通与交流。
第二十七条 研究生会执行主席行使下列职权:
(一)主持研究生会日常工作;
(二)对外代表bat365在线中国官网登录入口研究生会;
(三)组织召集研究生会的相关会议;
(四)组织协调各部门开展活动;
(五)召集研究生代表大会筹备委员会,主持研究生代表大会相关事宜。
第二十八条 研究生会执行主席在任期内,如连续(含累计)30天不能主持工作,应召开主席团(扩大)会议,主席团协商确定代理执行主席主持工作;如连续30天以上不能主持工作,则应向学校团委提出辞职,经研究生院党委确认,报校团委备案。
第二节 职能部门
第二十九条 研究生会主席团下设职能部门,在主席团的组织下开展具体工作,对主席团负责并接受其监督。
第三十条 研究生会下设秘书处、宣传部、文体部、学术部、外联部、权益保障部等,一般不超过6个,实际工作中可根据需要对工作部门进行必要的调整,各工作部门工作人员不超过4人。
第五章 基层组织
第三十一条 队委会是本会的最基本单位,由学生中队直接选举产生,对全队学生负责并报告工作。
第三十二条 队委会受队党支部的领导,并接受队团支部和院学生会的指导,根据本会宗旨积极主动的开展工作。
第三十三条 队委会一般设负责人1人,主持队委会日常工作,可设委员2至3人协助工作。
第六章 研究生会工作人员
第三十四条 研究生会工作人员应当为中共党员或共青团员,理想信念坚定,拥护中国共产党的领导,具有强烈的爱国意识、爱国情感,积极弘扬和践行社会主义核心价值观,品行端正、作风务实、乐于奉献,且具有全心全意为广大学生服务的觉悟和能力。
第三十五条 研究生会工作人员应当是学有余力、学业优良的学生,学习成绩综合排名在本专业前30%以内,且无课业不及格情况。
第三十六条 选拔面向广大研究生进行,坚持公开、公平、公正的原则,确保广大研究生的知情权、参与权,选拔结果进行公示,公示不少于5天。
第三十七条 组建以研究生代表为主,学校党委学生工作部、学校团委等共同参与的评议会,研究生会主席团成员每学期向评议会述职,评议会应当从政治态度、道德品行、学习情况、工作成效、纪律作风等方面对其进行全面客观的综合评价。建立骨干退出机制,对于无法正常完成学业的、考核不合格的、违纪违法的以及其他无法正常履行职责的学生骨干,应按照规定和程序予以劝退、免职或罢免。
第三十八条 对认真负责、成绩突出的研究生会工作人员,学校团委将形成鉴定材料,于毕业前存入个人档案。
第七章 附则
第三十九条 本章程由警察大学研究生会负责解释。
第四十条 本章程自公布之日起正式施行。
三、校级组织工作机构组织架构图